您好,
帐号管理
收藏夹
退出
消息
0
请登录
免费注册
发布订购
English
手机关注
微信号:chinaforklift
关注官方微信
m.chinaforklift.com
手机扫码看新闻
我的办公室
销售
发布产品
管理产品
求购
发布求购
管理求购
添加收藏
关于我们
广告服务
中叉网广告服务
配件网广告服务
属具网广告服务
关键词排名
会员升级
帮助中心
常见问题
买家帮助
卖家帮助
问题反馈
网站导航
资讯
公司
品牌
整机
配件
属具
二手
租赁
采购
展会
视频
专题
百科
期刊
首页
配件黄页
配件中心
配件供应
配件品牌
配件商铺
配件专栏
配件新闻
配件采购
叉车属具
叉车整机
广告服务
配件商:
资讯
资讯
公司
品牌
整机
配件
属具
采购
展会
视频
专题
百科
期刊
搜索
代理商:
您的位置:
首页
>
配件
>
叉车配件
> 产品详情
OE:超声波预警系统
发货地点:
美洲美国
更新时间:
2020-05-12 14:06
立即询价
加入收藏
普通商家
美国OE Attachments公司
经营模式:
叉车安全服务商 叉车车队管理供应商
地区:
美洲美国
电话:
400-019-0081
进入店铺
联系方式
分享到:
企业推荐产品
更多>
OE:货叉磨损指示器
OE:超声波预警系统
OE:叉车激光引导
OE:接近警告系统
OE Attachment的叉车安全装置(FLSD)
OE:叉车防护罩
OE:液压防护装置
OE:Bumper Guard叉车保护器
产品详情
产品图片
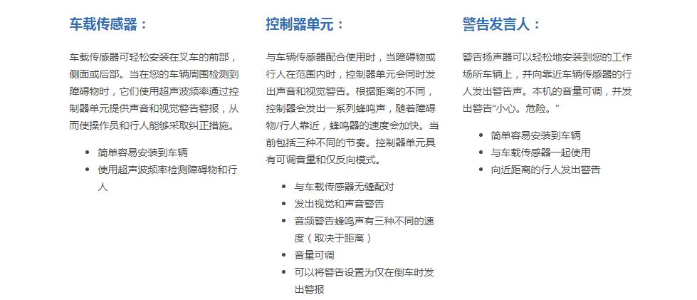
使用超声波频率,每当在车辆周围检测到障碍物时,该系统都会通过控制器和喇叭发出音频/视频警报。
该系统由三个独立的组件组成: